产业用纺织品行业获得
2020年度中国纺联科技进步奖及特别贡献奖(桑麻学者)
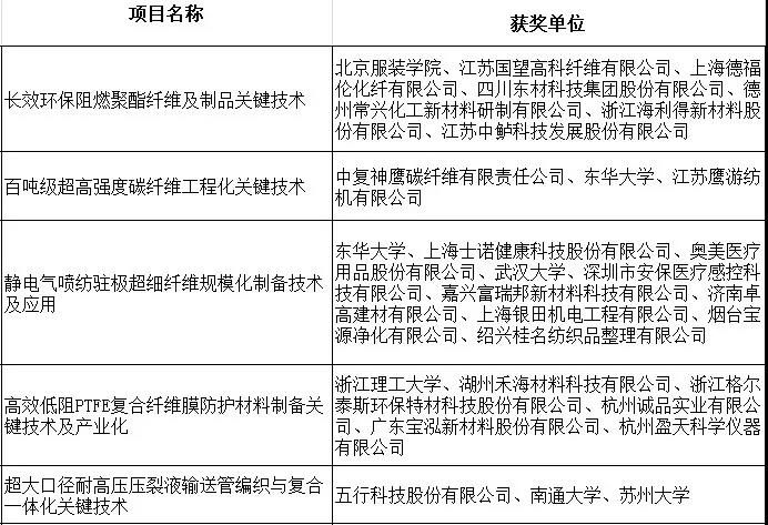
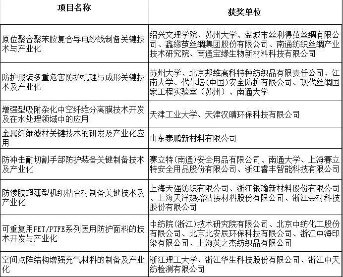
在“纺织之光”中国纺织工业联合会科技教育奖励大会上,公布了2020年度中国纺联科学技术奖授奖名单,共有2项成果获中国纺联技术发明奖二等奖、17项成果获中国纺联科技进步奖一等奖、60项成果获中国纺联科技进步奖二等奖;授予陈南梁等4位科技工作者中国纺联特别贡献奖(桑麻学者)。产业用纺织品相关领域有22项成果获得科技进步奖,其中一等奖5项、二等奖17项。
*产业用纺织品及相关成果一等奖名单

*产业用纺织品及相关成果二等奖名单


*特别贡献奖(桑麻学者)获奖人
陈南梁 东华大学
程博闻 天津科技大学
毛志平 东华大学
周华堂 中国石油天然气集团公司咨询中心
产业用纺织品行业获得
2020年度十大类纺织创新产品和中国纺联产品开发贡献奖/推动奖等奖项
在中国纺织创新年会环节,公布了2020年度十大类纺织创新产品和中国纺联产品开发贡献奖/推动奖等奖项。其中,与产业用纺织品相关的25项产品获十大类纺织创新产品荣誉称号,中产协会员单位共23家荣获产品开发贡献奖,阜宁环保滤料产业集群获中国纺联产品开发推动奖荣誉称号(后附名单)。
*产业用纺织品相关的25项“2020年度十大类纺织创新产品”名单

*中产协会员单位“2020年度中国纺联产品开发贡献奖”获奖名单
赛得利(福建)纤维有限公司
江苏奥神新材料股份有限公司
华纺股份有限公司
鲁丰织染有限公司
广东德美精细化工集团股份有限公司
即发集团有限公司
梦百合家居科技股份有限公司
烟台明远创意生活科技股份有限公司
大连华阳新材料科技股份有限公司
奥美医疗用品股份有限公司
广东昱升个人护理用品股份有限公司
东营俊富净化科技有限公司
威海威高医用材料有限公司
湖南永霏特种防护用品有限公司
安徽元琛环保科技股份有限公司
宏大研究院有限公司
江苏澳盛复合材料科技有限公司
浙江四兄绳业有限公司
重庆三五三三印染服装总厂有限公司
潍坊驼王实业有限公司
大连汇力宝新材料科技有限公司
青岛宏大纺织机械有限责任公司
上工富怡智能制造(天津)有限公司
*2020年度中国纺织工业联合会产品开发推动奖获奖单位
阜宁环保滤料产业集群
中产协推荐的企业家获得
2020全国优秀纺织企业家、青年企业家等
在中国纺织企业家年会上,对第九届全国纺织企业管理创新成果及管理创新成果主创者,2020全国优秀纺织企业家和优秀纺织青年企业家进行了颁奖。其中由中产协推荐的获奖单位有1家、个人有5位(后附名单)。
*2020全国优秀纺织企业家
北京邦维高科特种纺织品有限责任公司董事长 王旭光
烟台泰和新材集团有限公司党委书记、董事长、总经理 孙茂健
大连瑞光非织造布集团有限公司董事长 谷源明
泰安路德工程材料有限公司总经理 陆诗德
*2020 全国优秀纺织青年企业家
江苏东方滤袋股份有限公司总经理 张旭东
*2020年第九届全国纺织企业管理创新成果
数字化改造融合驱动高效生产管控
(杭州诺邦无纺股份有限公司)
中产协及会员获得
全国纺织行业抗击新冠肺炎疫情先进集体和先进个人
在中国纺联第四届五次理事会上,对全国纺织行业抗击新冠肺炎疫情先进集体和先进个人进行表彰。中产协及会员单位中,共有12家单位获全国纺织行业抗击新冠肺炎疫情先进集体,20位个人荣获全国纺织行业抗击新冠肺炎疫情先进个人(后附名单)。
*全国纺织行业抗击新冠肺炎疫情先进集体名单
烟台泰和新材料股份有限公司
上海三枪(集团)有限公司
上海嘉麟杰纺织品股份有限公司
恒天重工股份有限公司
浙江朝隆纺织机械股份有限公司
上工富怡智能制造(天津)有限公司
武汉纺织大学
东方国际(集团)有限公司
东华大学产业用纺织品教育部工程研究中心
佛山中纺联检验技术服务有限公司
中纺标检验认证股份有限公司
江苏富之岛美安纺织品科技有限公司
*全国纺织行业抗击新冠肺炎疫情先进个人名单
中国产业用纺织品行业协会 李昱昊
中国石化仪征化纤有限责任公司 顾连岗
愉悦家纺有限公司 张继红
华纺股份有限公司 晁金光
青岛即发集团股份有限公司 杨为东
浙江海宁经编产业园区管理委员会 章如强
烟台明远创意生活科技股份有限公司 陈义忠
上海精发实业股份有限公司 陈立东
浙江金三发集团有限公司 严华荣
北京邦维高科特种纺织品有限责任公司 王旭光
大连瑞光非织造布集团有限公司 谷源明
佛山市南海必得福无纺布有限公司 邓伟雄
常州纺兴精密机有限公司 朱建章
上工富怡智能制造(天津)有限公司 李云云
江苏豪悦实业有限公司 朱威莉
东华大学 黄晨
稳健医疗(崇阳)有限公司 江秀清
南京际华三五二一特种装备有限公司 夏前军
赛得利集团 吴和平
东华大学科学技术研究院 丁彬





