“纺织之光”2020年度中国纺联科学技术奖等一系列获奖名单发布
时间:2020-12-24 10:16:59 来源:中国纺织报
12月22日,中国纺织工业联合会隆重召开“纺织之光”2020年度中国纺织工业联合会科技教育奖励大会,发布并表彰“纺织之光”2020年度中国纺联科学技术奖、教学成果奖、教师奖和学生奖、针织内衣创新贡献奖。获奖名单如下:
“纺织之光”2020年度中国纺织工业
联合会科学技术奖
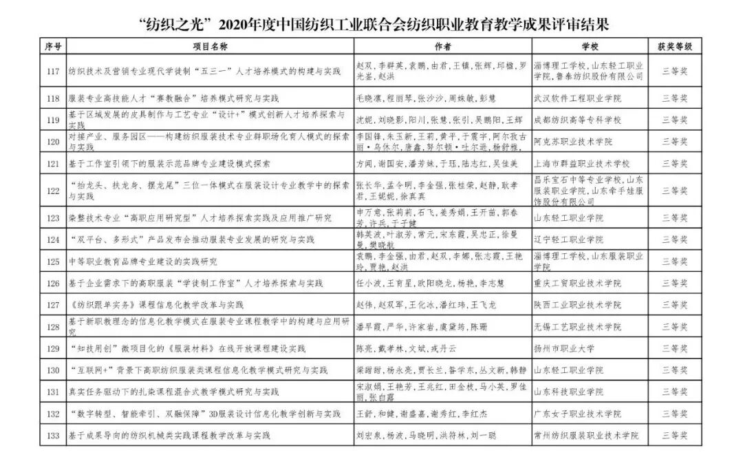
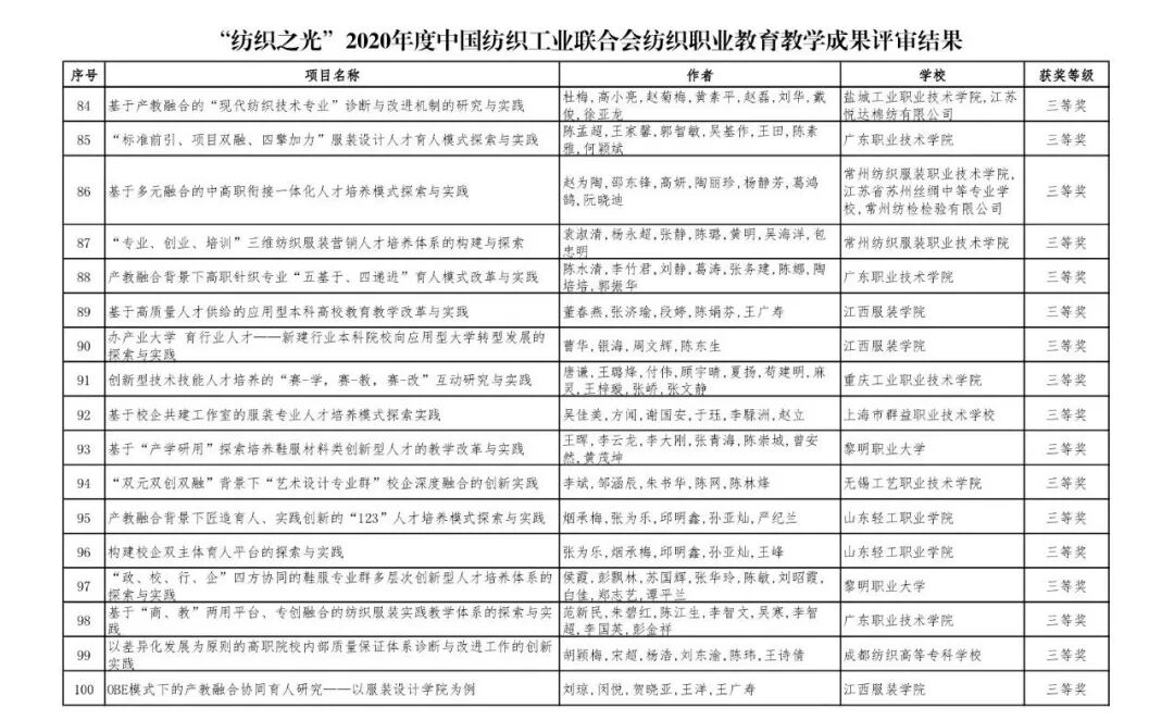
“纺织之光”2020年度中国纺织工业
联合会纺织职业教育教学成果奖
“纺织之光”2020年度中国纺织工业
联合会教师奖和学生奖
“纺织之光”2020年度中国纺织工业
联合会针织内衣创新贡献奖





