熔喷法非织造布用在哪?标准有哪些?生产、购买、质量监督请看这里
时间:2020-06-01 09:50:09 来源:中国产业用纺织品行业协会
熔喷法非织造布(简称“熔喷布”)作为口罩的核心材料,近期受市场供需影响进入了投资高潮,产能陆续释放。由于熔喷法非织造布用途广、性能多,新进入企业设备、技术水平层次不齐,对所生产产品、执行标准理解不到位,市场上出现了“只认熔喷布、不论性能”的现象,给行业市场秩序带来不良影响,甚至出现了劣币驱逐良币的情况,对熔喷布健康可持续发展的产业生态造成严重破坏。我国与熔喷布相关标准有近50项,其中包括纺织行业推荐性标准《熔喷法非织造布》(FZ/T 64078—2019),本文将围绕熔喷布应用领域及相关标准情况等予以解析。
熔喷法非织造布是指采用高速热空气流对模头喷丝孔挤出的聚合物熔体细流进行牵伸,由此形成超细纤维并收集在凝网帘或滚筒上,依靠自身粘合而成的非织造布。熔喷布的工艺起源于1954年美国海军研究所的研究成果,常见原材料有聚丙烯(PP),也有聚酯(PET)、聚酰胺(PA)、聚氨酯(PU)等,可应用于空气过滤、液体过滤、溢油处置、保暖等领域(图1)。

由于熔喷布具有纤维细、空隙多等特点,经驻极处理后可作为高效空气过滤材料,过滤效率高达90%~99.999%,因此在口罩、空气净化器/过滤器等产品领域具有不可替代的应用优势。
国外没有专门针对熔喷布的产品标准,考虑到熔喷布用途广、性能要求不同等特点,我国专门制定了熔喷布的通用行业标准FZ/T 64078—2019《熔喷法非织造布》。该标准不仅对幅宽偏差、单位面积质量偏差率、变异系数、断裂强力和断裂伸长率等材料的基本内在质量进行了规定,对于特性功能指标,标准中也给出了应考核的测试项目和测试方法,具体要求由供需双方按用途或参考终端产品标准自行约定。除上述产品标准之外,我国与熔喷布相关的标准还有近50项,其中,直接相关标准35项,包括通用安全标准、基础术语标准、产品标准、试验方法标准,基本涵盖了原材料、最终产品和生产装备等熔喷布相关的整个产业链,其标准体系框架见图2。主要具有以下特点:

第一,GB 18401和GB 31701两个强制性安全标准实现了全行业纺织产品全覆盖。口罩作为一种消费品,也遵循这两个强制性标准的基本要求,如GB/T 32610《日常防护型口罩》和刚发布的GB/T 38880—2020《儿童口罩技术规范》的部分安全性指标要求即来源于GB 18401和GB 31701的有关规定。第二,20多项非织造布术语、性能检测方法标准,对各种工艺和材料的非织造布基本形成全覆盖,为熔喷布及相关非织造布提供了统一的科学术语和试验方法标准,其中,GB/T 38413—2019《纺织品 细颗粒物过滤性能试验方法》为专门针对包括熔喷布在内的口罩用过滤材料制定的过滤效率通用检测方法标准。第三,熔喷布配套纺织装备标准7项,如FZ/T 93074—2011《熔喷法非织造布生产联合机》、FZ/T 93091—2014《纺粘、熔喷复合法非织造布生产联合机》和FZ/T 92082—2017《非织造布喷丝板》等为熔喷和复合非织造布生产提供了装备标准。第四,在具体产品领域,FZ/T64078—2019《熔喷法非织造布》和FZ/T 64034—2014《纺粘/熔喷/纺粘(SMS)法非织造布》分别为口罩和防护服用原材料提供了技术依据。第五,在熔喷布的应用产品上也有13项标准,涉及口罩、吸油产品、保暖产品和空气过滤器等。如此次疫情中普遍使用的GB 19083—2010《医用防护口罩技术要求》、GB 2626—2006《呼吸防护用品自吸过滤式防颗粒物呼吸器》和GB/T 32610—2016《日常防护型口罩技术规范》等,为规范口罩产品的质量、指导口罩企业选购合适的熔喷布提供了技术支撑。
对于口罩用熔喷布来说,由于不同口罩标准的测试介质、测试条件及指标单位不完全相同,执行同一标准的口罩,其结构设计、规格型号也不同,对滤材的过滤效率和阻力要求难以统一。以全球的生产实践看,熔喷布生产企业会根据具体的产品用途进行开发生产,并与下游企业合同约定指标值。本次疫情期间,部分口罩企业和熔喷生产企业缺乏对产品及产品执行标准的理解,在口罩、熔喷布核心指标的约定上产生了一些问题。针对此现象,中国产业用纺织品行业协会发布了《熔喷法非织造布分类与标识要求指南》,引导熔喷布企业明示产品标识和核心性能指标,规范熔喷布等市场流通秩序,减少上下游产业链选购纠纷和市场监管困难。整体来看,目前我国熔喷布及相关产品的标准较为全面、完善,能够满足市场和监管所需。针对目前市场上存在的质量和监管问题,建议通过积极引导企业加强生产和质量管理、推广实施中产协发布的《熔喷法非织造布分类与标识要求指南》、加强口罩等终端防疫物资的质量和价格监管等措施,维护口罩、熔喷布等产品的市场秩序。同时,建议口罩、熔喷布相关生产企业也要加强内功修炼,提高对相关标准的理解及指标把握,不断提升设备及人员的工艺技术水平,真真正正做到用硬实力服务新冠疫情防控工作。
附录1
熔喷法非织造布分类与标识要求指南
熔喷法非织造布(或称“熔喷布”)在保暖、过滤、吸油、隔音等领域有着广泛应用,新冠肺炎疫情发生以来,产业用纺织品行业企业生产了大量口罩用熔喷布,积极保障疫情防控物资供给。但是,由于疫情期间熔喷布产能快速扩大,市场上出现了熔喷布标识不清晰、不规范,甚至假冒伪劣、以次充好的情况。为了进一步规范行业生产和市场流通行为,中国产业用纺织品行业协会特制定本指南。
1、范围
指南规定了熔喷法非织造布的分类和标识要求,适用于熔喷法非织造布生产、运输、交易中的标识管理。
2、产品分类和定义
熔喷法非织造布是指采用熔喷成网方法制造的纤网经一种或多种技术固结而成的非织造布。按照用途可分为口罩用熔喷法非织造布、空气净化器用熔喷法非织造布、液体过滤用熔喷法非织造布、保温用熔喷法非织造布、吸油用熔喷法非织造布和其他熔喷法非织造布,相关定义如下。
口罩用熔喷法非织造布:用于口罩、防颗粒物呼吸器等产品,主要起过滤、净化吸入人体空气作用的熔喷法非织造布。
口罩用熔喷法非织造布:用于口罩、防颗粒物呼吸器等产品,主要起过滤、净化吸入人体空气作用的熔喷法非织造布。
空气净化器用熔喷法非织造布:用于空调、空气净化器等产品,主要起过滤、净化空气作用的熔喷法非织造布。
液体过滤用熔喷法非织造布:用于食品、饮品、化工、饮用水前道过滤芯等产品,主要起液体过滤、净化作用的熔喷法非织造布。
保温用熔喷法非织造布:用于服装、保暖絮片等产品,主要起隔热保温作用的熔喷法非织造布。
吸油用熔喷法非织造布:用于吸油毡、吸油索等产品,主要起吸油作用的熔喷法非织造布。
3、标识内容
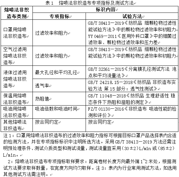
熔喷法非织造布每个包装单元应附有的标识内容应包括:产品类别、制造商名称和地址、生产批号、产品规格(单位面积质量、幅宽、卷长及卷重等)、执行标准、生产日期和保质期等,不同类别的熔喷法非织造布还应注明其专项指标及指标值,专项指标及测试方法见表1。
4、标识的形式
标识宜采用普通标识、电子标识、条形码、二维码等多种形式,企业宜采取适当的方式进行标识的防伪处理。
5、标识的方法及材质
标识宜采用喷印、盖印、滚印、挂标牌、粘贴标签和放置吊牌等方法,宜选用一种或多种标识方法。标识的材质宜是硬塑、硬纸卡、纸质粘贴标签等。
6、标识的位置
标识应在每个包装单元的初包装上及包装内部适当的位置。
7、标识的管理
在物流过程中由于不正确作业造成的标识数量不足,应实施弥补性标识。标识应醒目、牢固可靠,标识字体清晰、规范、不易褪色。对于粘贴的标识应平整、无褶皱、无翘角,粘贴端正。
■ 熔喷法非织造布标识内容示例
产品规格:单位面积质量XXg/cm2、幅宽XXcm、卷长X米、卷重Xkg专项指标(YY 0469—2011):细菌过滤效率≥XX%,颗粒物过滤效率≥XX%,压力差≤XXPa/cm2。产品规格:单位面积质量XXg/cm2、幅宽XXcm、卷长X米、卷重Xkg专项指标(GB/T 38413—2019):湿热、高温和低温预处理(或根据需要选择,也可注明未经过预处理),非油性(和/或油性)颗粒物测试介质,测试流量:XXL/min。颗粒物过滤效率≥XX%,初阻力≤XXPa。
熔喷法非织造布分类与标识要求指南解释权归中国产业用纺织品行业协会,咨询电话:010-85229584。