编者按:疫情的持续蔓延,让卫生防护再次进入人们的视野,家用纺织品作为与生活息息相关的必备品,卫生标准要求也逐渐受到关注。那么,抗菌纺织品是如何具备抗菌(抑菌)效果的?目前市场上又有哪些抗菌家纺产品?接下来,我们将持续推出“抗菌战‘疫’”系列话题,为您全面展示各环节抗菌原理及抗菌家纺产品的优异性能。
年初,在疫情影响下,织物和家居用品的日常消毒成为大家越来越关注的事情。其中,对于不同面料织物的杀菌消毒,成为很多人的难题,传统的干洗店担心交叉感染不敢去,家里的洗衣机又担心清洗不彻底,且难以处理高端面料的衣物。而这样的难题可以交给智慧物联洗护平台——洗衣先生。
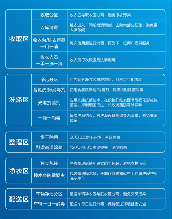
为带来更加健康、洁净、安心的衣物洗护体验,洗衣先生发布“健康精洗服务”,用22道标准化服务工序,以及医用级光能抗菌技术,为纺织的洁净、用户的健康保驾护航!

22道标准化服务工序
14项事关“健康
洗衣先生率先推出的“健康精洗”是一项健康服务,更是一套标准、严苛的洗衣工序。从上门取衣到上门配送,共包含22道工序,确保每件衣物享受到标准化的服务工序,这其中14项工序都与健康相关,让用户洗衣体验更加健康、放心、安心。

光能抗菌新品
织物洗1次,最长抗菌6个月
除了标准、严苛的洗涤工序外,洗衣先生在每一道工序过程中都严格确保安全、健康。其中在洗涤区,洗衣先生放了大招,整合优质生态资源方,基于光能抗菌技术,研发“洗衣抗菌产品”——洗衣抗菌伴侣,为居家、穿衣提供长效抗菌解决方案。
什么是光能抗菌技术?
——持续杀菌机理在光的照射下,光敏分子将特定波长的光能转化为化学能,将环境中氧分子激发到高能态,高能态的氧将致病微生物灭杀。光照下, 一个光敏分子源源不断地产生高能态氧分子, 持续将致病微生物灭杀,而光敏分子本身不被消耗。
——无光抑菌机理材料表面捕获接触致病菌,光敏分子的多肽链进行捕获细菌,使细菌细胞被膜被破坏而死亡。基于光能抗菌技术的“有光灭菌、无光抑菌”,洗衣先生,整合优质生态资源方,研发出“洗衣抗菌伴侣”,实现织物的安全、高效、持续抗菌!

洗衣抗菌伴侣有两个使用场景:
1、洗衣——洗衣抗菌伴侣(液体式)
【使用方法】
机洗——倒入洗衣机的柔顺剂注入口,每公斤衣物加入5-10ml洗衣抗菌伴侣;
手洗——在衣物洗涤最后一次漂洗中,每公斤衣物,取5-10ml洗衣抗菌伴侣,加3-6L水稀释,织物在其中浸泡3-5分钟,拧干,晾干。
【用量】
1公斤衣物(3-5件衬衣)取5-10ml洗衣抗菌伴侣
【抗菌参数】
织物抗菌率>99.9%以上
织物持续抗菌有效期:3-6月
抗菌织物安全性:抑菌圈< 3mm (微溶出)
2、居家——洗衣抗菌伴侣(喷雾式)
【使用方法】
喷洒在衣物或家纺产品表面,实现日常穿衣及家居生活的长效抗菌。
【用量】
根据衣物长度和尺寸,适量喷洒
【抗菌参数】
织物抗菌率>99.9%以上
织物持续抗菌有效期:3-6月
抗菌织物安全性:抑菌圈< 3mm (微溶出)
微蒸汽空气洗
长效杀菌呵护衣物
洗衣先生作为海尔衣联网旗下专业洗护生态品牌,整合产业资源,推出集水洗、湿洗、空气洗、烘干四合一商用多功能机。
专家表示,56°、30分钟可有效灭活病毒,空气洗可以轻松实现杀菌消毒效果,并且纤维蒸汽烘干、面包柔护内筒等先进技术,呵护衣物。
洗衣先生通过“空气洗”解决不能干洗不能水洗的高端衣物护理,通过湿洗解决大部分高档面料护理难点,与洗衣店现有设备高度互补。

健康专属洗
一客一桶一消毒
如果你担心与他人衣物混洗的困扰,洗衣先生的专属洗服务,则采用单筒独立洗涤独立烘干,每筒洗后均使用蒸汽喷枪进行设备消毒,创造健康安全的洗护环境。
作为智慧物联洗护品牌,洗衣先生在海尔衣联网生态平台上,能够整合到更多生态资源,为用户带来更佳的体验。而这次率先提出的“健康精洗服务”及标准化流程规范,为用户提供更加健康、安心、洁净的洗护体验,也有望为行业提供标准化的流程,为洗护行业赋能。
(中家纺)





