7月10日,特朗普政府公布拟对约2000亿美元中国产品加征10%的关税清单,商品类目包括海产食品、蔬果、纱线、羊毛、雨衣夹克外套等。根据美国贸易代表办公室发布的声明,加征关税可能会在8月30日公众咨询结束后生效。据初步了解,有千项纺织产品被列入清单。中国纺织工业联合会对此表示,这是美欧取消纺织品服装配额以来,我国纺织行业对外贸易所遇到的最大挑战。

中国纺织品进出口商会统计
据中国纺织品进出口商会统计,此次美方的建议征税清单涵盖6031个税号,其中纺织服装产品税号达1000余个,涉及绝大部分纺织原料、半成品以及少量服装附件产品,主要包括纺织原料(棉花、丝、毛、麻等);纱线和面料(棉、毛、丝、麻、化纤、玻璃纤维等制);地毯;工业用纺织品;皮革和毛皮服装、帽类及手套、塑料雨衣等。中国对美出口额较大的梭织服装、针织服装和家用纺织制成品等商品未列入清单。
涉及产品包括(仅指纺织服装统计项下产品):

2017年全年,中国对美国出口纺织服装及原料456.4亿美元,同比增长1%,约占中国对美国货物总出口的10.6%。美国是我国纺织服装出口第一大单一国别市场,占我国纺织服装总出口的16.9%。2017年,我国对美国纺织服装及原料出口企业达3.5万家。
据初步统计,此次美方公布的征税清单涉及中国对美国纺织服装出口额约103亿美元,占中国对美国纺织服装及原料出口额的22.6%,涉及出口企业2万家左右。
中国纺织工业联合会统计
据中国纺织工业联合会初步整理,该清单中约有927项纺织产品(年对美出口约40亿美元)涉列其中。
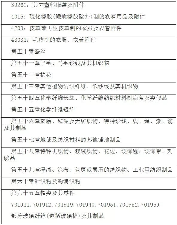
根据美国OTEXA数据统计,2017年中国纺织品服装对美出口总额为387.4亿美元。其中,出口服装270.3亿美元,出口纺织及制成品117.1亿美元(包括纱线2.2亿美元,面料18.4亿美元,家用纺织品、产业用纺织品及其他制成品96.4亿美元)。根据中纺联国际贸易办公室初步整理,本次加征10%关税的产品按美方标准超过900个税号,覆盖范围非常广泛,涉及了HS50-60章的几乎所有产品。包括各种原料(棉、毛、丝、麻和化学纤维)的所有纱线、面料/织物,以及产业用纺织品和一部分纺织机械类产品,涉及的年对美出口金额约为40亿美元。此次清单不包括服装类产品和大部分家用纺织品。
涉及加税的HS50-60章对美2017年出口金额如下:

对于清单涉及内容,《中国纺织报》记者自中国纺织品进出口商会编著的《2017/2018中国纺织品服装对外贸易报告》,查询到:
2017年我国对美国出口纱线面料23.5亿美元,占比为3.5%,位列纱线面料出口市场第七位。
总体来看,2017年,我国纱线面料累计出口666.4亿美元,增长4.7%,其中纱线出口473.8万吨,出口金额117亿美元;面料出口446.3亿米,出口额549.4亿美元。
我国对欧盟出口纱线面料52.9亿美元,同比增长5%。其中出口纱线11.9亿美元,同比增长3.9%;对欧盟出口面料41亿美元,同比增长5.4%。对日本出口纱线面料7.9亿美元,其中纱线出口3.7亿美元,面料4.2亿美元。
东盟作为新兴市场,目前已经是我国纱线面料最大的出口地区。从国别情况看,纱线面料出口前十位中,东盟国家占了4个,分别为越南(第一位)、菲律宾(第四位)、印度尼西亚(第五位)和柬埔寨(第六位)。其中,越南为我国纱线面料第一大出口市场,2017年我国对越南出口87.5亿美元,增长2.9%,其中纱线出口8.6亿美元,增长16.1%,面料出口78.9亿美元。东盟其他各国中,对菲律宾纱线出口增长最快,出口额2.6亿美元,增长86%。面料出口增长最迅速的是菲律宾、柬埔寨、缅甸,出口额分别为29.4亿美元、21.6亿美元、10.65亿美元。
此外,在国家政策推动下,对中东欧十六国出口增长迅速,纱线面料合计出口11.9亿美元,增长23.7%。南亚8国中,孟加拉国、巴基斯坦和印度是我国重要纱线面料出口国。2017年,我国对孟加拉国纱线面料出口额达51.4亿美元,同比增长8.3%。对巴基斯坦和印度出口纱线面料分别为19.01亿美元和18.93亿美元。中亚5国中,对哈萨克斯坦和乌兹别克斯坦出口抢眼,分别出口纱线面料3.9亿美元和2.9亿美元。独联体7国中,白俄罗斯增速最快,2017年出口额3691.8万美元,增长374.5%。
中国商务部新闻发言人就美方公布拟对我2000亿美元输美产品加征关税清单发表谈话指出,美方以加速升级的方式公布征税清单,是完全不可接受的,我们对此表示严正抗议。美方的行为正在伤害中国,伤害全世界,也正在伤害其自身,这种失去理性的行为是不得人心的。
中方对美方的行为感到震惊,为了维护国家核心利益和人民根本利益,中国政府将一如既往,不得不作出必要反制。与此同时,我们呼吁国际社会共同努力,共同维护自由贸易规则和多边贸易体制,共同反对贸易霸凌主义。与此同时,我们将立即就美方的单边主义行为向世界贸易组织追加起诉。
中国金融四十人论坛高级研究员管涛认为,美国特朗普政府拟对约2000亿美元中国产品加征10%的关税的消息短期内或许会给金融市场带来一定的负面情绪,但长期看来中国金融市场发展的基本面没有发生变化,无需高估其带来的影响。
清华大学金融与发展研究中心主任马骏11日接受新华社记者采访时表示,“美方昨晚公布了对2000亿美元中国输美产品征收10%关税的建议产品清单,征求公众意见。这个征求意见的过程将持续两个月左右时间,8月30日完成流程。此后,美方才可能采取行动。最后是否征税、对哪些产品征收,在未来两个月的时间内还有各种不确定性。”他认为,我国有关方面正在深入研究贸易战对我国相关企业和行业的影响,会考虑采取相应措施减少其负面冲击。
推荐阅读
7月6日,美国正式对340亿美元中国产品加征25%关税►热点 | 贸易战正式打响!美棉进口优势不再,谁将上位我国棉花市场?





