点击查看: 国家发改委增发80万吨棉花进口滑准税配额,国内棉花供需稳定
从今年年初开始就备受瞩目的棉花进口配额问题终于有了定论,6月14日,国家发展改革委发布《关于2018年棉花关税配额外优惠关税税率进口配额申请有关事项的公告》(以下简称“公告”),为保障纺织企业用棉需要,今年发放一定数量的棉花关税配额外优惠关税税率进口配额(以下简称“棉花进口滑准税配额”)。距离上次增发棉花进口滑准税配额已经时隔数年。
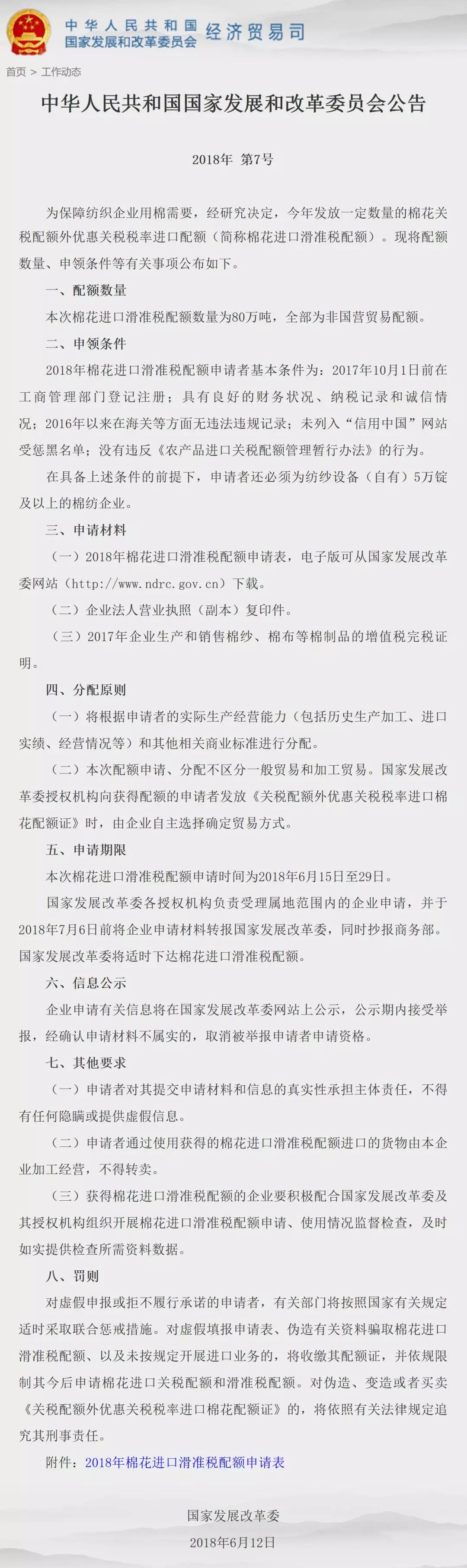
本次棉花进口滑准税配额数量为80万吨,全部为非国营贸易配额。棉花进口滑准税配额申请时间为6月15日~29日。
2018年棉花进口滑准税配额申请者基本条件为:2017年10月1日前在工商管理部门登记注册;具有良好的财务状况、纳税记录和诚信情况;2016年以来在海关等方面无违法违规记录;未列入“信用中国”网站受惩黑名单;没有违反《农产品进口关税配额管理暂行办法》的行为。在具备上述条件的前提下,申请者还必须为纺纱设备(自有)5万锭及以上的棉纺企业。

早在6月4日,中国棉花协会曾发布行业预警,表示随着储备棉数量逐步下降,有关部门已于年初提前做好预案,一旦市场有需求或出现较大波动,可随时增加进口棉数量。这无疑为纺织企业打了一剂强心针。本次棉花进口滑准税配额的发放无疑是众望所归,符合通过进口增加棉花供应量的市场预期,对稳定国内棉花市场起到重要作用。
仔细解读棉花进口滑准税配额的发放公告后,上海纱线宝科技有限公司首席战略官吴法新认为,此次针对“非国营贸易”定向增发配额,暂时缓解了中小纺织企业对进口棉花的需求,对纺织厂来说肯定是好事。纺织厂对于原料的选择多了,国内的棉纺厂与国外的棉纺厂可以面对几乎同样的原料价格和竞争环境。但同时,吴法新建议,棉纺企业还是要根据自身接单的情况决定原料采购。外棉的价格最近上升幅度很大,超出了应有的价格“斜率”,虽然中远期“慢牛格局”不变,但是短期回调的压力很大。美棉价格70美分以下或者100美分以上都可能有机会见到。对外棉的需求量取决于使用外棉的订单有多少,有订单支持就考虑选择外棉,要做好原料采购的供应商库存管理。
此外,公告中指出,对虚假申报或拒不履行承诺的申请者,有关部门将按照国家有关规定适时采取联合惩戒措施。对虚假填报申请表、伪造有关资料骗取棉花进口滑准税配额、以及未按规定开展进口业务的,将收缴其配额证,并依规限制其今后申请棉花进口关税配额和滑准税配额。对伪造、变造或者买卖《关税配额外优惠关税税率进口棉花配额证》的,将依照有关法律规定追究其刑事责任。
中国棉纺织行业协会对国内棉纺织企业发出提醒,在申请棉花滑准税配额时要求诚信申请,如实填写相关信息提供相关材料,以免影响今后配额的申请和国储棉的竞拍。
可见,配额发放的意义在于稳定国内棉花市场,缓解国内纺织企业的用棉需求,将配额给真正需要的企业,让棉花真真正正用在纺织上才是此次棉花进口滑准税配额发放的根本目的。
今年以来,棉花市场一直反映出紧张情绪。半个月前,储备棉成交量居高不下,现货市场价格也有明显上升。自中国储备棉管理有限公司、全国棉花交易市场联合发布《关于2017/2018年度储备棉轮出有关事项的公告》,指出自2018年6月4日起至本年度轮出结束,储备棉轮出交易仅限纺织用棉企业参与竞买,停止非纺织用棉企业参与竞买,纺织用棉企业购买的储备棉,仅限于本企业自用,储备棉价格和成交率均有所下降。(点击阅读►棉花市场降温,这波政策令纺企吃下定心丸了吗?)
6月14日,中国储备棉管理有限公司计划挂牌出库销售储备棉3万吨,实际成交0.96万吨,成交率31.83%,成交均价14786元/吨,上涨87元/吨,折3128价格16424元/吨,上涨106元/吨。其中,地产棉成交6441.452吨,成交率24.86%,成交均价14465元/吨,平均加价215元/吨,最高成交价15900元/吨,最低成交价13700元/吨;新疆棉成交3108.8658吨,成交率75.97%,成交均价15452元/吨,平均加价626元/吨,最高成交价16490元/吨,最低成交价14550元/吨。与5月30日储备棉100%的高成交率相比,近期储备棉竞拍的热度已经有所减退。
6月初,中国棉花协会曾发布消息称,经过调查并与有关部门沟通,目前我国有充足储备库存保障轮出需求。再加上此次增发进口棉配额等措施增加市场供应,供给数量应该不存在短缺问题。
因此,业内专家建议纺织企业坚持按需采购,不要备太多的库存。有订单支持则考虑选择外棉,而不要一味地抢配额、炒棉花。
点击图片,直接下载《2018年棉花进口滑准税配额申请表》!!!






