淘宝“退换货”新规出炉 界定商品退回标准
时间:2017-03-03 07:43:36 来源:天下网商
关于七天无理由退换货,你是否有以下困惑—所有商品都支持退换吗?退货商品“完好”的标准又是什么?运费谁来承担?国家工商总局将在3月15日正式施行的《网络购买商品七日无理由退货实施规则》,淘宝“七天无理由规则”也结合其进行全面升级,于3月1日公开征求意见,将在3月22日正式施行此规则。接下来,规则小二将通过一张图带大家全面了解新鲜出炉的“七天无理由规则”。

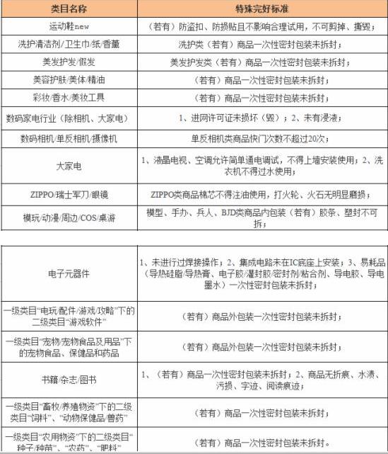
除了上图提到的,针对退回商品的保持“完好”的通用标准外,此次规则变更还对某些细分类目规定了特殊的“完好”标准。其中,值得关注的是,美妆、护肤品、药品、图书杂志、游戏软件、动漫周边等类目,(若有)一次性密封包装拆封后就不再遵循“7天无理由退换”规则;大家电类目的商品,新规对“完好”标准的定义:液晶电视空调除简单通电调试外,不得上墙安装使用,洗衣机也不得过水使用。各位卖家可奔走告知相关类目商家,提前在店铺内公告“7天无理由退换货”规则变化,避免造成消费者投诉和商家自身损失。具体特殊类目对完好标准的定义如下图:






