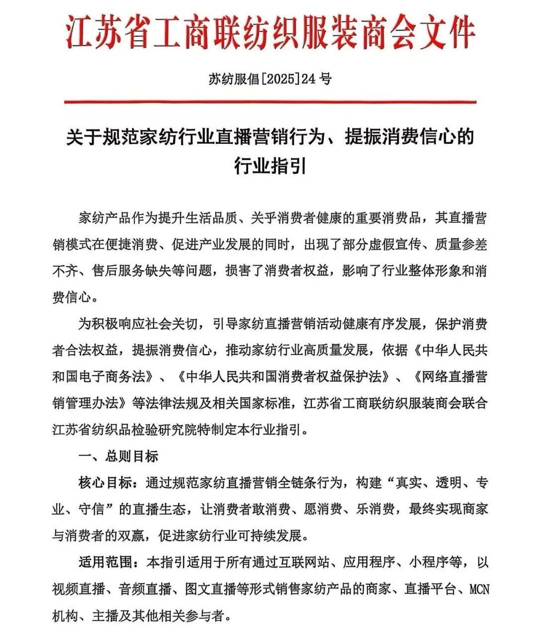
整治南通家纺直播乱象,江苏纺织服装商会发布家纺行业指引
时间:2025-09-28 09:56:48 来源:江苏纺织服装商会
江苏省工商联纺织服装商会和江苏省纺织品检验研究院近日联合发布家纺行业指引,以积极响应社会关切,规范行业经营秩序,净化市场环境,提振消费信心。
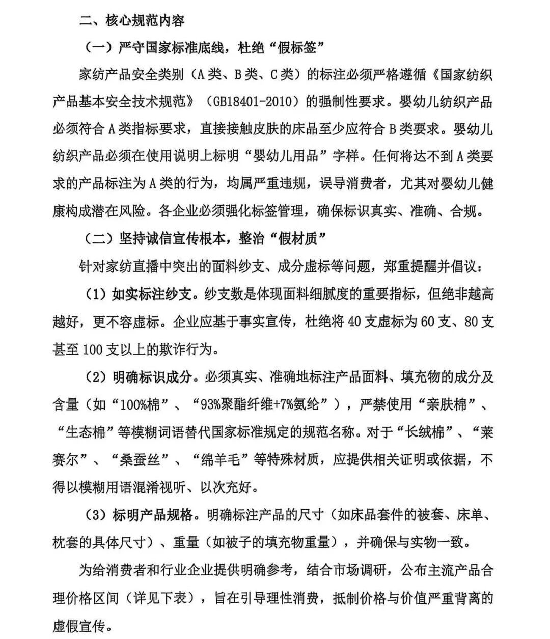
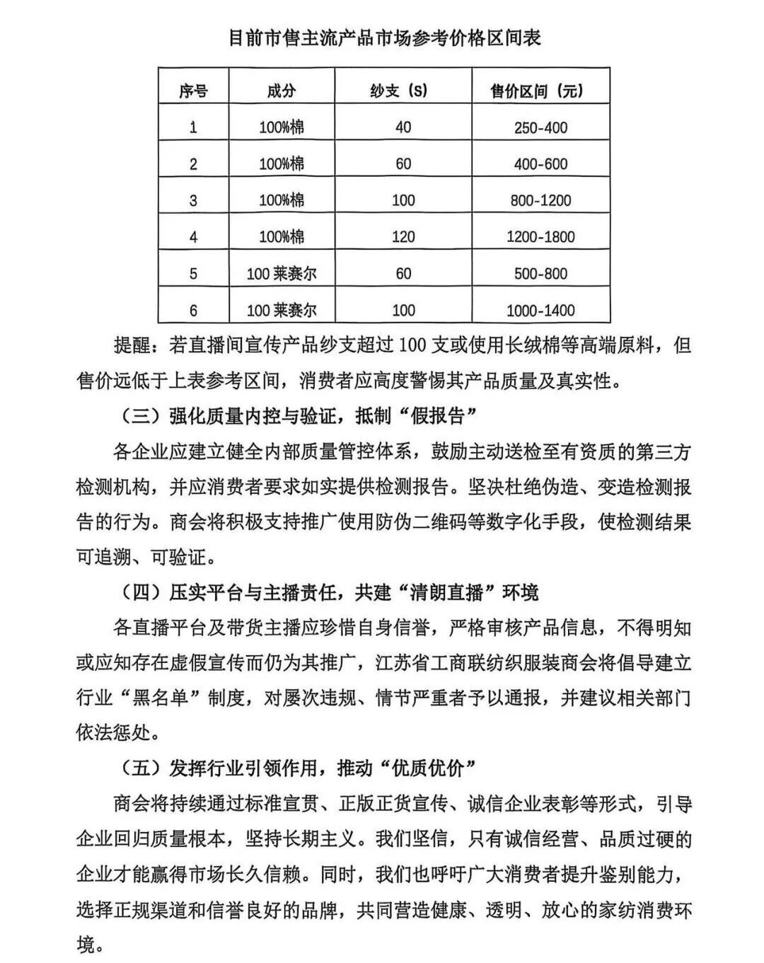
此前,央视财经频道曝光了南通家纺直播领域存在的“标签虚标”“材质造假”“报告伪造”等乱象。



江苏省工商联纺织服装商会和江苏省纺织品检验研究院近日联合发布家纺行业指引,以积极响应社会关切,规范行业经营秩序,净化市场环境,提振消费信心。
此前,央视财经频道曝光了南通家纺直播领域存在的“标签虚标”“材质造假”“报告伪造”等乱象。


