扫一扫 关注我们
中国纺织报微信平台
FasionNow
首页
要闻
纺机
纤维
面料家纺
服装
产业用
中国纺织报
您当前位置:
首页
>>
服装
>>
行业聚焦
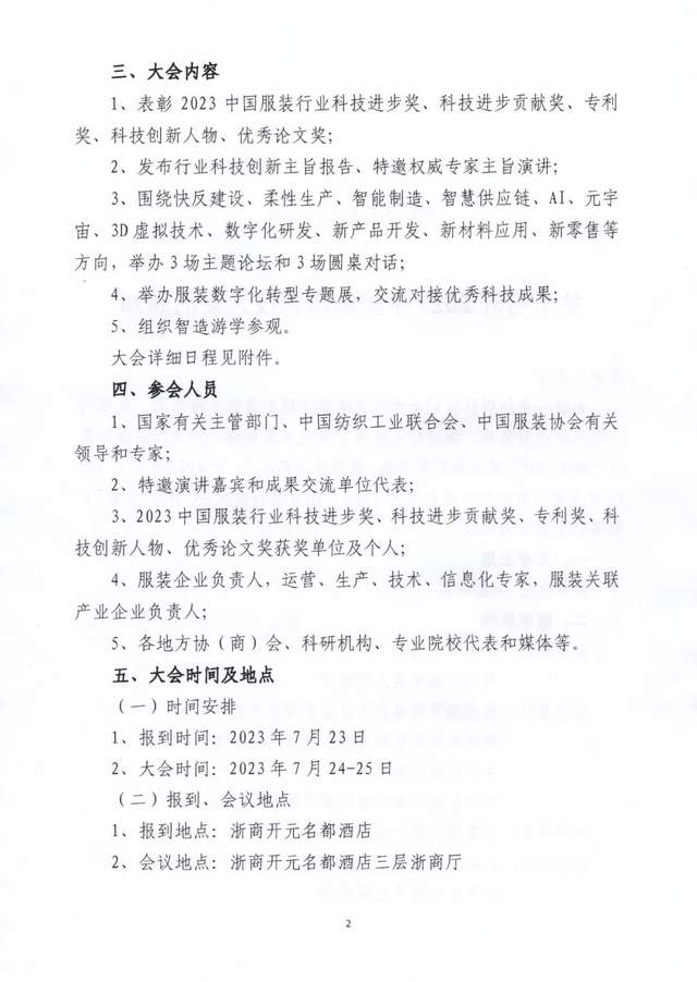
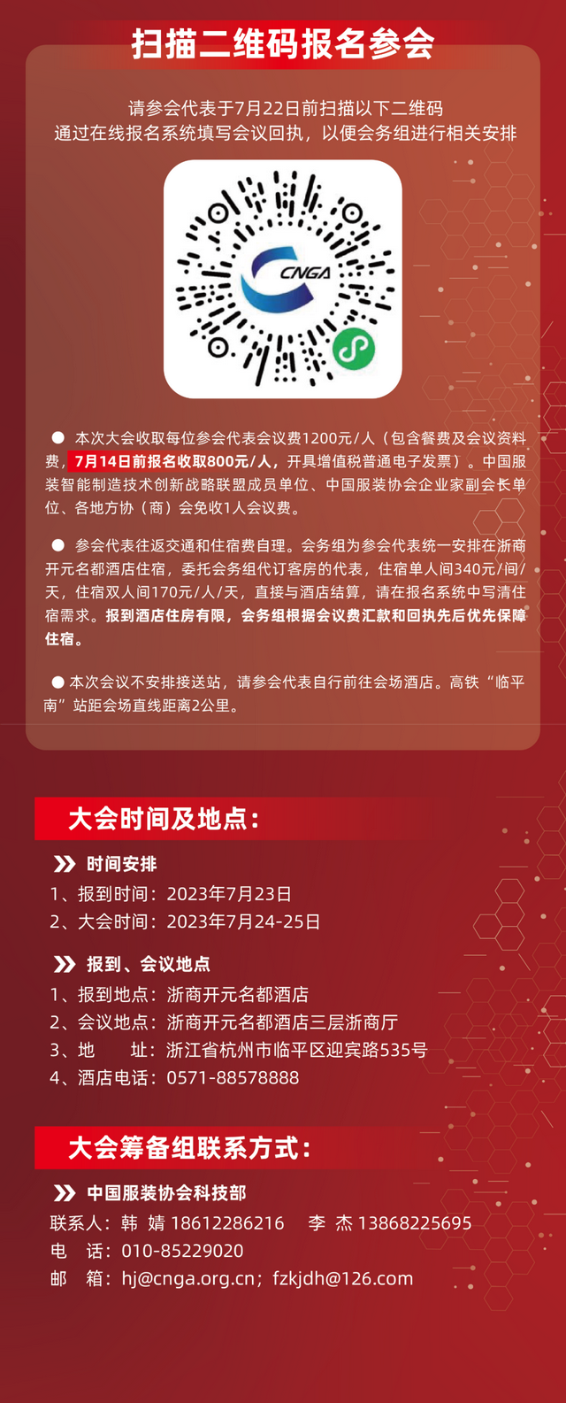
2023中国服装科技大会官方日程发布!参会通道正式开启
时间:2023-07-05 16:51:03
上一篇:
如何构建数字产业生态?2023中国(天门)服装电商产业峰会给了答案
下一篇:
山东启动人工智能赋能轻工纺织产业焕新升级活动
关于中国纺织报
|
关于纺织中国在线网
|
广告服务
|
联系我们
京公网安备 11010502047072号
京ICP备17063420号-1